Vista Explodida Motor AFR120 4HP
Para Compactador de Solo - AFORNECEDORA
Pesquise aqui e encontre as peças necessárias para voce fazer a manutenção no seu motor AFR120 Afornecedora.
***Um motor especial para compactadores de solo que possuem motor Honda GX100 ou GXR120. A flange de fixação dele é exatamente igual aos motores Honda para compactadores de solo.
***Motor equipado com carburador de bóia e ponta de eixo 15mm.
__________________________________________________________________________________
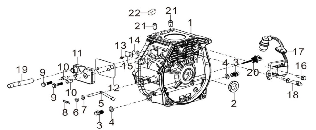
CONJUNTO - BLOCO CILINDRO

| Cod | Pos | Descrição | QTD |
|---|---|---|---|
| AF6467 | 1 | Bloco do Cárter AFR120 | 1 |
| AF6468 | 2 | Retentor de Óleo Cárter AFR120 | 1 |
| AF6469 | 3 | Parafuso de Drenagem de Óleo AFR120 | 1 |
| AF6470 | 4 | Arruela Plana AFR120 | 1 |
| AF6471 | 5 | Braço Alavanca Controle RAR AFR120 | 1 |
| AF6472 | 6 | Retentor Alavanca Controle Rar AFR120 | 1 |
| AF6473 | 7 | Arruela AFR120 | 1 |
| AF6474 | 8 | Pino Trava AFR120 | 1 |
| AF6475 | 9 | Parafuso de Flange AFR120 | 1 |
| AF6476 | 10 | Pino de Posicionamento AFR120 | 1 |
| AF6477 | 11 | Suporte do Filtro de Ar AFR120 | 1 |
| AF6478 | 12 | Junta Suporte do Filtro de Ar AFR120 | 1 |
| AF6479 | 13 | Parafuso AFR120 | 1 |
| AF6480 | 14 | Placa Diafragma Carter AFR120 | 1 |
| AF6481 | 15 | Placa Limitadora Diafragma Carter AFR120 | 1 |
| AF6482 | 16 | Parafuso AFR120 | 1 |
| AF6483 | 17 | Bobina de Ignição AFR120 | 1 |
| AF6484 | 18 | Parafuso Guia Bobina AFR120 | 1 |
| AF6485 | 19 | Tubo de Escape AFR120 | 1 |
| AF6486 | 20 | Vareta de Óleo AFR120 | 1 |
| AF6487 | 21 | Pino de Posicionamento AFR120 | 1 |
| AF6488 | 22 | Filtro AFR120 | 1 |
__________________________________________________________________________________
CONJUNTO - TAMPA DO BLOCO CILINDRO

| Cod | Pos | Descrição | QTD |
|---|---|---|---|
| AF6489 | 1 | Tampa do Cárter AFR120 | 1 |
| AF6490 | 2 | Parafuso | 1 |
| AF6491 | 3 | Retentor de Óleo AFR120 | 1 |
| AF6492 | 4 | Rolamento | 1 |
| AF6493 | 5 | Engrenagem RAR AFR120 | 1 |
| AF6494 | 6 | Pino | 1 |
| AF6495 | 7 | Balancim da Válvula Admissão AFR120 | 1 |
| AF6496 | 8 | Balancim da Válvula Escape AFR120 | 1 |
| AF6497 | 9 | Eixo do Balancim AFR120 | 1 |
| Af6498 | 10 | Casquilho | 1 |
| AF6499 | 11 | Polia do Comando AFR120 | 1 |
| AF6500 | 12 | Arruela | 1 |
__________________________________________________________________________________
CONJUNTO CABEÇOTE DE VÁVULAS

| Cod | Pos | Descrição | QTD |
|---|---|---|---|
| AF6501 | 1 | Cabeçote do Cilindro AFR120 | 1 |
| AF6502 | 2 | Válvula de Admissão AFR120 | 1 |
| AF6503 | 3 | Válvula Elevatória AFR120 | 1 |
| AF6504 | 4 | Válvula de Escape AFR120 | 1 |
| AF6505 | 5 | Prisioneiro Macho | 1 |
| AF6506 | 6 | Prisioneiro Fêmea | 1 |
| AF6507 | 7 | Junta da Tampa do Cabeçote AFR120 | 1 |
| AF6508 | 8 | Parafuso do Cabeçote | 1 |
| AF6509 | 9 | Junta do Cabeçote AFR120 | 1 |
| AF6510 | 10 | Retentor de Óleo afr120 | 1 |
| AF6511 | 11 | Mola da Válvula | 1 |
| AF6512 | 12 | Suporte da Mola da Válvula | 1 |
| AF6513 | 13 | Eixo do Balancim AFR120 | 1 |
| AF6514 | 14 | Balancim da Válvula AFR120 | 1 |
| AF6515 | 15 | Tampa do Cabeçote AFR120 | 1 |
| AF6516 | 16 | Vela de Ignição | 1 |
| AF6517 | 17 | Parafuso da Tampa do Cabeçote | 1 |
| AF6518 | 18 | Válvula de Bloqueio AFR120 | 1 |
__________________________________________________________________________________
CONJUTO EIXO VIRABREQUIM

| Nº | POS | Descrição | Qtd |
|---|---|---|---|
| AF6519 | 1 | Virabrequim AFR120 | 1 |
__________________________________________________________________________________
CONJUTO PISTÕES E ANÉIS

| Nº | POS | Descrição | Qtd |
|---|---|---|---|
| AF6520 | 1 | Anel do Pistão AFR120 | 1 |
| AF6521 |
2 |
Pistão AFR120 | 1 |
| AF6522 | 3 | Trava do Pino do Pistão AFR120 | 1 |
| AF6523 | 4 | Pino do Pistão | 1 |
| AF6524 | 5 | Biela AFR120 | 1 |
__________________________________________________________________________________
CONJUTO CARENAGEM E TAMPA DA VENTOINHA

| Nº | POS | Descrição | Qtd |
|---|---|---|---|
| AF6525 | 1 | Partida Retrátil AFR120 | 1 |
| AF6526 | 2 | Parafuso da Partida Retrátil | 1 |
| AF6527 | 3 | Parafuso da Tampa Principal | 1 |
| AF6528 | 4 | Interruptor Chave Liga desliga do Motor On/Off | 1 |
| AF6529 | 5 | Tampa de Proteção | 1 |
| AF6530 | 6 | Porca da Tampa | 1 |
| AF6531 | 7 | Parafuso do Interruptor do Motor On/Off | 1 |
__________________________________________________________________________________
CONJUNTO CARBURADOR

| Nº | POS | Descrição | Qtd |
|---|---|---|---|
| AF6532 | 1 | Junta | 1 |
| AF6533 | 2 | Placa Isoladora do Carburador | 1 |
| AF6534 | 3 | Junta do Carburador | 1 |
| AF6535 | 4 | Carburador Pos E09-4 / Ref 16100ZF1041000A0 | 1 |
| AF6536 | 5 | Braçadeira da Mangueira Pos E09-5 / Ref 90685Z080110000 | 1 |
| AF6537 | 6 | Mangueira de Combustível Pos E09-6 / Ref 90686ZF10110000 | 1 |
| AF6538 | 7 | Filtro de Combustível Pos E09-7 / Ref 16510Z130130000 | 1 |
__________________________________________________________________________________
CONJUNTO VOLANTE

| Nº | POS | Descrição | Qtd |
|---|---|---|---|
| AF6539 | 1 | Porca da Ventoinha | 1 |
| AF6540 | 2 | Ventoinha de Refrigeração | 1 |
__________________________________________________________________________________
CONJUNTO BRAÇO DO GOVERNADOR

| Nº | POS | Descrição | Qtd |
|---|---|---|---|
| AF6541 | 1 | Base do Acelerador | 1 |
| AF6542 | 2 | Parafuso da Base de Controle | 1 |
| AF6543 | 3 | Parafuso do Braço do Carburador | 1 |
| AF6544 | 4 | Braço do Carburador | 1 |
| AF6545 | 5 | Porca do Braço do Carburador | 1 |
| AF6546 | 6 | Mola do Acelerador | 1 |
| AF6547 | 7 | Mola de Retorno do Acelerador | 1 |
| AF6548 | 8 | Vareta de Comando do Diafragma | 1 |
| AF6549 | 9 | Haste de Conexão do Braço do Carburador | 1 |
__________________________________________________________________________________
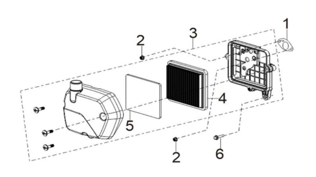
CONJUNTO FILTRO DE AR

| Nº | POS | Descrição | Qtd |
|---|---|---|---|
| AF6550 | 1 | Junta do Filtro de Ar | 1 |
| AF6551 | 2 | Porca do Filtro de Ar | 1 |
| AF6552 | 3 | Filtro de Ar Completo | 1 |
| AF6553 | 4 | Filtro de ar AFR120 | 1 |
| AF6554 | 5 | Elemento Primário Filtrante | 1 |
| AF6555 | 6 | Parafuso do Filtro de Ar | 1 |
__________________________________________________________________________________
CONJUNTO ESCAPE SILENCIADOR

| Nº | POS | Descrição | Qtd |
|---|---|---|---|
| AF6556 | 1 | Junta do Escapamento | 1 |
| AF6557 | 2 | Escape e silencioso | 1 |
| AF6558 | 3 | Porca do Escape | 1 |
| AF6559 | 4 | Proteção do Escape | 1 |
| AF6560 | 5 | Parafuso do Escape | 1 |
